发布时间:2023-04-03 14:59:00 来源:互联网

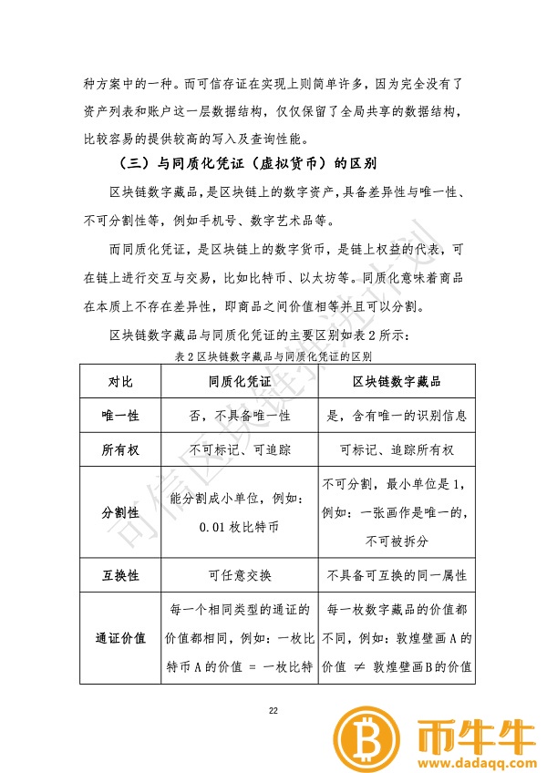
本文来自可信区块链推进计划发布的《基于区块链的数字馆藏研究报告》第三章:基于区块链的数字馆藏技术路线。区块链数字馆藏的技术原理,包括表达、接口、语义、应用链接等。,也有许多不同于区块链技术的存单和同质化券。
以下摘自原报道。







区块链通往数字资产之路

相关攻略
ETC币最新市场动态 ETC币未来发展行情
12-15
binance调查:近一半用户靠加密币获取收益
12-15
kas币发行价格介绍 kas币发行总量是多少
12-15
ATOM未来价格预测 ATOM币发行总量是多少
12-15
这些指标表明 比特币牛市仍有很大潜力
12-15
LDO未来能涨到多少 LDO币未来发展前景
12-15
binance调查:近一半用户依靠加密货币来赚取额外收入
12-15
写在RUNEs符文大爆发前夕,RUNE会暴涨吗?
12-15
Multicoin Capital:Pyth、预言机、OEV和OFA
12-15
2024 年加密趋势报告:行业专家谈 ETF、减半、AI……
12-15
为什么比特币在土耳其、埃及、尼日利亚和阿根廷创下了历史新高?
12-15
加密货币涨跌互现,股市因美联储决定而上涨
12-15
热门攻略推荐
ETC币最新市场动态 ETC币未来发展行情
2023-12-15
binance调查:近一半用户靠加密币获取收益
2023-12-15
kas币发行价格介绍 kas币发行总量是多少
2023-12-15
ATOM未来价格预测 ATOM币发行总量是多少
2023-12-15
这些指标表明 比特币牛市仍有很大潜力
2023-12-15
LDO未来能涨到多少 LDO币未来发展前景
2023-12-15
binance调查:近一半用户依靠加密货币来赚取额外收入
2023-12-15
写在RUNEs符文大爆发前夕,RUNE会暴涨吗?
2023-12-15
Multicoin Capital:Pyth、预言机、OEV和OFA
2023-12-15
2024 年加密趋势报告:行业专家谈 ETF、减半、AI……
2023-12-15